¥SH 600392
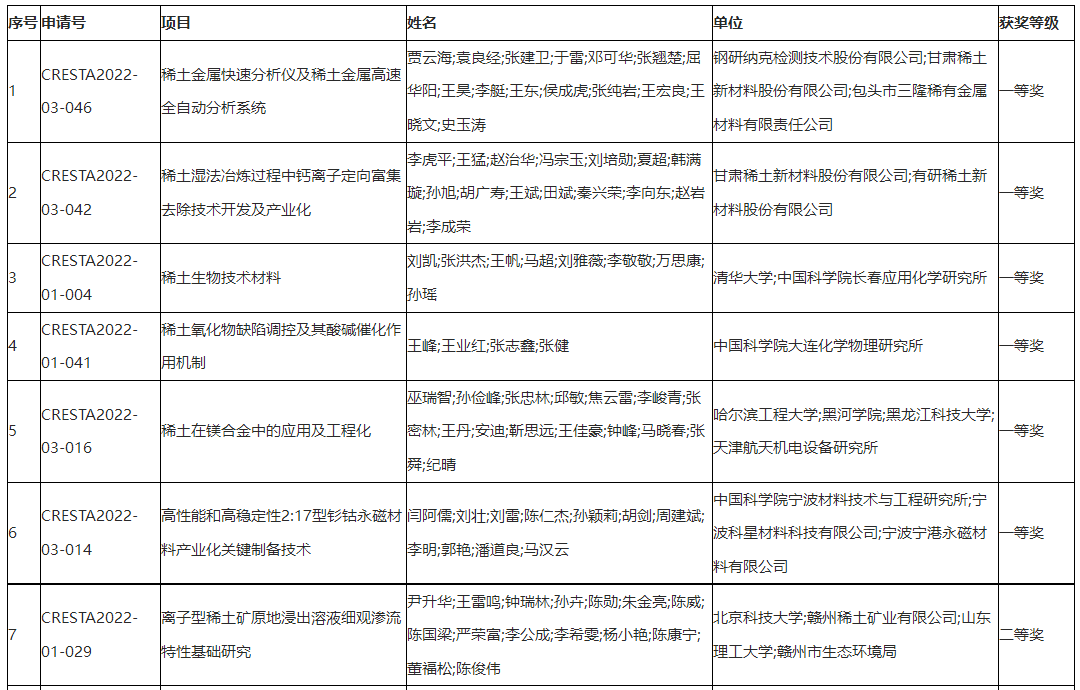
中国稀土学会、中国稀土行业协会结合设立的2022年度稀土科学技术奖获奖项目进入公示期,HB火博资源下属子公司包头市三隆罕见金属资料有限责任公司与钢研纳克检测技术股份有限公司、甘肃稀土新资料股份有限公司结合申报的“稀土金属急剧分析仪及稀土金属高速全自动分析系统”获评一等奖。
成都市双流区怡心街路怡腾路399号
028-64362930
600392@shengheholding.com
交谊链接
Copyright ? 2023 HB火博. All rights reserved. 蜀ICP备13025576号